ty8天游线路检测中心氢气载气通过 GC-MS 方法分析农药
MS 提示 401 号
1。简介
气相色谱四极杆质谱仪JMS-Q1600GC UltraQuad™ SQ-Zeta
在GC中广泛用作载气的氦气(He)可能会因各种情况而出现价格暂时上涨和供应条件不稳定等问题。如果发生供应延迟,则有必要考虑ty8天游线路检测中心另一种载气作为替代气体。氢气和氮气主要被认为是替代气体,特别是氢气具有较宽的线速度范围,可以在其中进行最佳分离,使其适合作为GC的载气。这次,我们ty8天游线路检测中心氢气载气测量了西玛津和硫苯威,这两种农药是受水污染相关环境标准约束的农药。结果,在校准曲线的线性度和定量下限的重现性方面获得了良好的结果,我们将在本文中对此进行介绍。
2。实验
测试溶液是用西玛嗪和硫苯威配制的样品,浓度分别为001、005、01和02 mg/L。测定ty8天游线路检测中心气相色谱四极杆质谱仪“JMS-Q1600GC UltraQuad™SQ-Zeta”进行。测定条件如表1所示。在该测定条件下制作校准曲线,对001mg/L的样品进行n=5次连续测定,计算变异系数。
表 1 测量条件
| 参数 | 值 | |
|---|---|---|
| GC | 专栏 | VF-5ms(安捷伦科技公司),长30m,内径025mm,薄膜 |
| 烤箱温度 | 50°C(1分钟)→ 20°C/分钟→ 300°C(1分钟),总计145分钟 | |
| 进样口温度 | 250°C | |
| 注射模式,体积 | 脉冲不分流,1μL | |
| 脉冲压力 | 200kPa | |
| 吹扫流量、吹扫时间 | 50毫升/分钟,1分钟 | |
| 柱流量(氢气) | 15mL/min,恒流 | |
| MS | 接口温度。 | 300°C |
| 离子源温度。 | 280°C | |
| 电离 | EI(70eV,50μA) | |
| 采集模式 | SIM 卡 | |
| 监控离子 | 西玛津 (m/z201, 186, 173), 硫苯威(m/z 100, 72, 125) | |
3。测量结果
31。质谱确认
图1显示了ty8天游线路检测中心氢气载气获得的西玛津和硫苯威的质谱(上排)和库谱(下排)。两者的库搜索匹配率均超过 850(最大 999),并且在质谱中未观察到重大差异。

图 1 西玛津和硫苯威的质谱通过氢气载气采集(上)和 NIST 库数据(下)
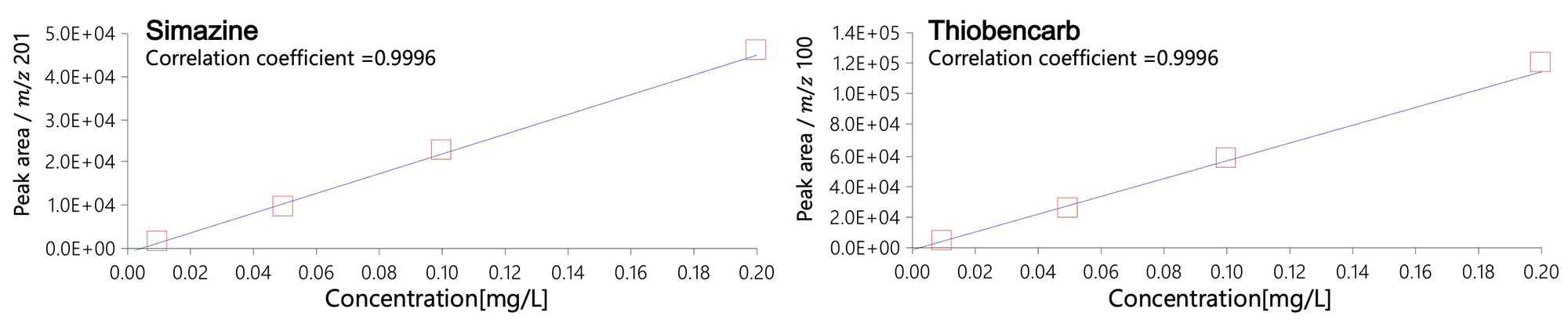
32。校准曲线和重现性的确认
西玛嗪和硫苯威的校准曲线如图2所示。关于校准曲线的线性,相关系数为0999或更高。图3和表2显示了n=5时连续测定001 mg/L样品时的SIM色谱图和定量值的变异系数。西玛津和硫苯威的变异系数均为 10% 或更小。西玛津和硫苯威的最低环境标准为西玛津0003mg/L,根据1971年环境厅告示第59号的附录6假定固相萃取-GC-MS法中的浓度比,确认可以测定标准值的1/10以下。

图 2 西玛津和硫苯威的校准曲线

图 3 氢气检测浓度为 001mg/L 的西玛津和硫苯威的 SIM 色谱图
表 2 001mg/L 西玛嗪和硫苯威的系数变化 (CV)
| 化合物名称 | 定量值(mg/L) | CV% | ||||
|---|---|---|---|---|---|---|
| #1 | #2 | #3 | #4 | #5 | ||
| 西玛津 | 0.0101 | 0.0101 | 0.0092 | 0.0101 | 0.0101 | 4.1 |
| 硫苯威 | 0.0099 | 0.0098 | 0.0086 | 0.0099 | 0.0099 | 5.9 |
摘要
ty8天游线路检测中心氢气载气测量西玛津和硫苯威(属于与水污染相关的环境标准的农药),结果证实可以测量到标准值的1/10以下。
